소개
해당 페이지는 다양한 AI 기반 데이터 수집 및 크롤링 도구들을 실제로 사용해보고,
각각의 기능과 활용 방식을 범주별(알림, 데이터 처리, 비용, 기술적 특성 및 성능, 사용성 등)로 상세하게 비교·정리한 글입니다.
실무에서 데이터를 수집할 때 어떤 AI 도구를 선택해야 할지 고민하는 분들을 위해,
Manus, Flowith, Octoparse, Thunderbit 등 주요 크롤링/AI 에이전트 도구를 실제 활용한 경험 기반으로
기능별 비교 표, 장단점, 추천 우선순위, 상황별 도구 선택 가이드, 요약 매트릭스를 작성하였으며,
구체적으로는 작업 완료와 알림, 자동 리포트, 다국어 처리, 키워드 기반 수집, 대용량 데이터 처리, 커스터마이징 자유도, 사용 난이도 등 다양한 실질적 요소들을 구분하여 평가하였습니다.
이 글을 통해 복잡한 데이터 수집·크롤링 업무에서 필요나 상황에 맞는 최적의 도구를 빠르게 선택할 수 있도록
전체적인 플로우와 비교 프레임워크를 제공하는 것이 목적입니다.
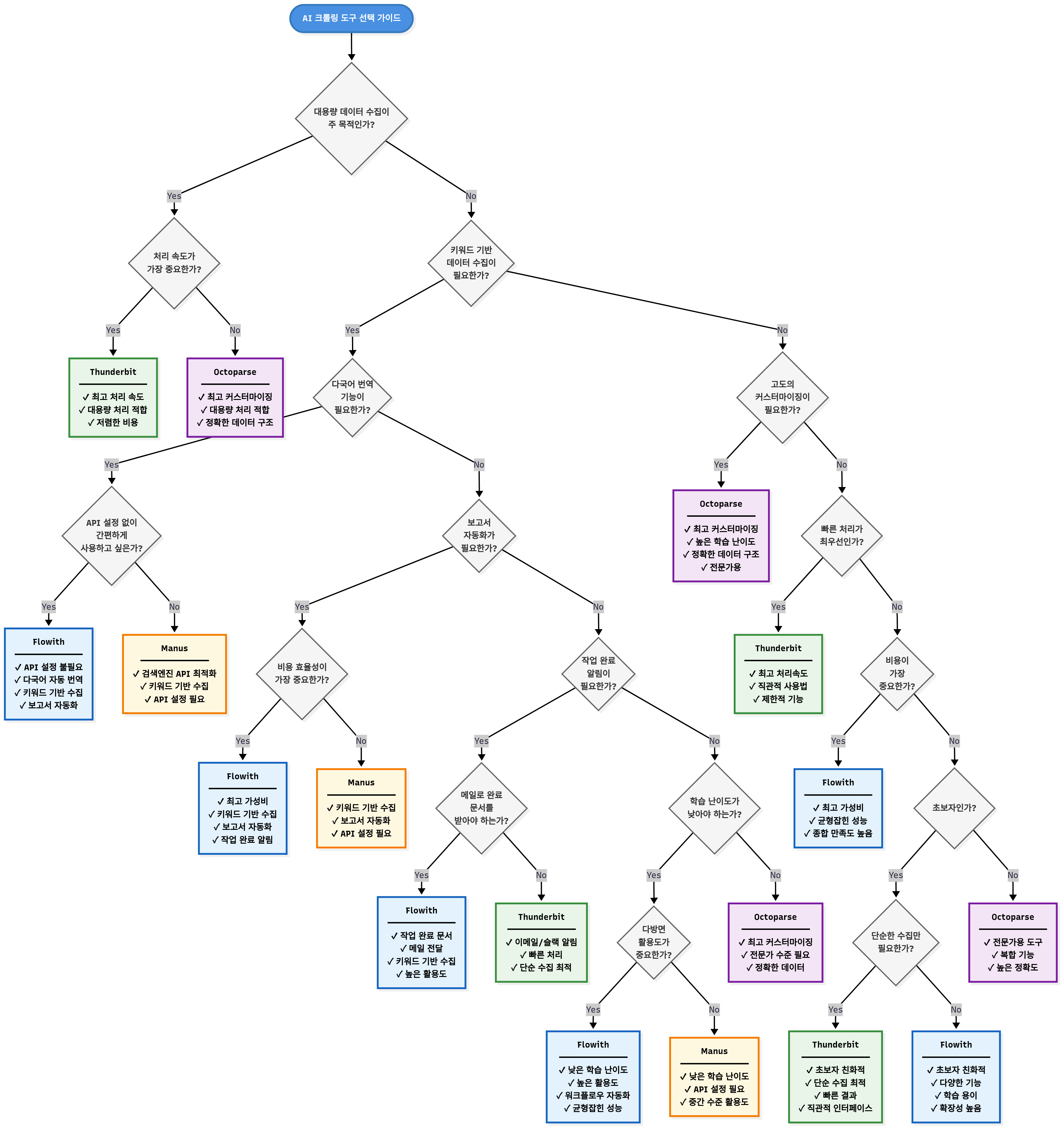
AI 에이전트 기반 크롤링 도구 비교
1. 알림 관련 기능 비교
| 항목 | Manus | Flowith | Octoparse | Thunderbit | 추천 순위 |
| 작업 완료 팝업/이메일/기타 알림 | SMTP 등 API 세팅 시 가능 | 있음 | 있음 (이메일, 슬랙, 앱 내부 메시지) | 있음 (이메일, 슬랙) |
Flowith ≒ Thunderbit > Octoparse > Manus |
| 작업 완료 문서 메일로 전달 받기 | SMTP 등 API 세팅 시 가능 | 있음 | 없음 | 없음 | Flowith > Manus |
권장사항: 작업이 완료된 문서를 메일로 받는 것이 필요할 시 Flowith & Thunderbit 사용
2. 데이터 분석 및 처리
| 항목 | Manus | Flowith | Octoparse | Thunderbit | 추천 순위 |
| 보고서 작성 형태 | 반복적 리서치 및 보고서 자동화 가능 | 반복적 리서치 및 보고서 자동화 가능 | 단순 데이터 수집 용도 이기에 불가능 |
단순 데이터 수집 용도 이기에 불가능 |
Flowith ≒ Manus |
| 다국어 번역 가능 | 번역 가능하나 API 세팅 시 가능 | API 세팅하지 않아도 바로 번역하여 데이터 수집 가능 | 번역 기능 없음 | 번역 기능 없음 | Flowith > Manus |
| 키워드 입력 기반 수집 |
가능 (특정 사이트에서 검색 키워드 기반의 다양한 데이터 수집 가능) | 가능 (특정 사이트에서 검색 키워드 기반의 다양한 데이터 수집 가능) | 다수의 키워드 검색 워크플로우 생성하여 가능 (검색엔진 혹은 유튜브 데이터 수집 API 필요한 경우 제한) | 불가능 | Flowith ≒ Manus > Octoparse |
권장사항:
- 수집한 데이터에 대한 분석 및 보고서 형태도 필요하다면 Manus & Flowith 사용
- 다국어 처리: Flowith > Manus
- Manus는 LLM 모델 사용 시 별도의 API 키 설정이 필요하기 때문에 차순위
3. 가격 및 비용 효율성
| 항목 | Manus | Flowith | Octoparse | Thunderbit | 추천 순위 |
| 최소 요금 | $19/월 | $19.9/월 | $83/월 | $24/월 | Manus > Flowith > Thunderbit > Octoparse |
| 가격 평가 | 비쌈 (처리 시 토큰 소모가 굉장히 빠름) | 저렴 (Manus와 유사한 성능 대비 비교적 훨씬 저렴한 편, Manus보다 토큰 소모가 적음) | 비쌈 (다른 도구들에 비해 굉장히 비싼 편이나 커스텀 자유도가 가장 높은 편) | 저렴 (Octoparse보다 커스텀 자유도는 낮지만 성능 대비 비교적 훨씬 저렴한 편) | Flowith > Thunderbit > Octoparse ≒ Manus |
| 대용량 데이터 수집 | 크레딧 소모 과다로 비추천 | 비추천 | 적합 | 적합 | Thunderbit ≒ Octoparse > Flowith > Manus |
상세 설명:
- Flowith가 Manus에 비해 정확도 대비 비용이 낮고 데이터 수집이 용이
- Manus는 사용자가 수집을 원하는 영역에 값을 가져오는 것이 실패할 경우 계속 시도하면서 과도한 토큰 비용 소모 발생
- 데이터 크롤링 목적으로 만들어진 도구인 Thunderbit와 Octoparse가 대용량 데이터 수집에는 용이
- 가져오는 값의 형태가 일정한 편
- LLM 모델을 사용하는 Flowith와 Manus는 작업할 때마다 항상 가지고 오는 값이 일정하지 않을 확률이 큼
기능 대비 가격 측면 우선순위: Flowith > Thunderbit > Octoparse ≒ Manus
4. 기술적 특성 및 성능
| 항목 | Manus | Flowith | Octoparse | Thunderbit | 추천 순위 |
| 다양한 출처 동시 수집 |
수집 사이트가 매번 달라도 대응 가능, 사용자 요청에 따라 에이전트 수행 |
수집 사이트가 매번 달라도 대응 가능, 사용자 요청에 따라 에이전트 수행 |
특정 사이트별 워크플로우 작업 설정 필요하며 동시 수집 불가 |
특정 사이트별 워크플로우 작업 설정 필요하며 동시 수집 불가 |
Flowith ≒ Manus > Thunderbit ≒ Octoparse |
| 정기 자동화 | 예약 작업 가능 | 예약 작업 가능 | 예약 작업 가능 | 예약 작업 가능 | 모든 도구 동일하게 예약 작업 가능 |
| API 활용 (검색엔진/유튜브) |
검색엔진 및 API 활용 가능 | API 활용 세팅이 없어도 원하는 값을 Manus보다 비교적 잘 가져옴 |
활용 불가 | 활용 불가 | Flowith > Manus > Octoparse ≒ Thunderbit |
| 처리 속도 | 느림 | 느림 | 느림 | 빠름 | Thunderbit > Octoparse >> Flowith > Manus |
상세 설명:
- API 활용: Flowith > Manus - 굳이 API 세팅을 위한 과정 없이 가지고 올 수 있는 편이 더 용이하기 때문
5. 사용성 및 학습 난이도
| 항목 | Manus | Flowith | Octoparse | Thunderbit | 추천 순위 |
| 학습 난이도 | 낮음 | 낮음 | 높음 (고난이도 작업시 어렵고, 수집 사이트별 커스터마이징 필요, 더불어 웹 구조 및 동작 방법에 대해 이해가 필요함 - 사이트가 달라져도 워크플로우를 매번 새롭게 설계할 능력이 있어야함) | 중간 | Flowith ≒ Manus > Thunderbit > Octoparse |
| 다방면 활용도 | 높음 (사용자의 요청에 따라 워크플로우 자동화, 단 활용하기 위해 API를 사용해야 하는 경우 일일히 설정하여 키 전달해줘야하는 일련의 과정이 필요) | 높음 (사용자의 요청에 따라 워크플로우 자동화) | 높음 (커스터마이징이 어렵지만 활용도는 높음, 데이터 구조를 기반으로 나름의 정확한 수집 가능) | 중간 (활용도는 비교적 낮음, 기능적 한계가 존재하며 단순한 데이터 수집에 활용도는 가장 좋음) | Flowith > Manus > Octoparse > Thunderbit |
| 커스터마이징 자유도 | 중간 (에이전트 모델로 프롬프트에 입력하는 대로 자유롭게 데이터를 수집해올 수는 있으나, 일관성있는 데이터 수집은 불가하며 요청할 때마다 결과값이 다를 수 있고 작업 처리 영역이 블랙박스 이기 때문에 커스터마이징 자유도가 높다고는 할 수 없음) | 중간 (에이전트 모델로 프롬프트에 입력하는 대로 자유롭게 데이터를 수집해올 수는 있으나, 일관성있는 데이터 수집은 불가하며 요청할 때마다 결과값이 다를 수 있고 작업 처리 영역이 블랙박스 이기 때문에 커스터마이징 자유도가 높다고는 할 수 없음) | 높음 (높은 자유도) | 낮음 (프롬프트 입력 기반으로 직관적이고 빠르게 원하는 영역의 데이터 수집이 가능하지만 제한적) | Octoparse > Manus ≒ Flowith > Thunderbit |
상세 설명:
- Manus, Flowith는 프롬프트를 입력하여 요청하면 되지만, Thunderbit는 도구 사용법을 익혀야 하기에 위와 같이 학습 난이도 순위를 매겼음
- Thunderbit는 검색창에 입력하여 페이지를 순회하는 등에 대한 기능이 부족한 한계가 있어 커스터마이징 자유도가 낮음
6. 종합 우선순위 매트릭스
| 평가 항목 | 1위 | 2위 | 3위 | 4위 |
| 알림 기능 | Flowith ≒ Thunderbit | - | Octoparse | Manus |
| 보고서 작성 | Flowith ≒ Thunderbit | - | - | - |
| 다국어 번역 | Flowith | Manus | - | - |
| 키워드 수집 | Flowith ≒ Manus | - | Octoparse | - |
| 가격 효율성 | Flowith | Thunderbit | Octoparse ≒ Manus | - |
| 대용량 처리 | Thunderbit ≒ Octoparse | - | Flowith | Manus |
| 다중 출처 수집 | Flowith ≒ Manus | - | Octoparse ≒ Thunderbit | - |
| API 활용 | Flowith | Manus | - | - |
| 처리 속도 | Thunderbit | Octoparse | Flowith | Manus |
| 학습 용이성 | Flowith ≒ Manus | - | Thunderbit | Octoparse |
| 다방면 활용도 | Flowith | Manus | Octoparse | Thunderbit |
| 커스터마이징 자유도 | Octoparse | Manus ≒ Flowith | - | Thunderbit |
상황별 최적 도구 선택 가이드
| 상황 | 1순위 | 2순위 | 3순위 | 4순위 | 사유 |
| 반복적 리서치 & 보고서 | Flowith | Manus | - | - | 보고서 자동화 + 알림 기능 |
| 키워드 기반 다양한 수집 | Flowith ≒ Manus | - | Octoparse | - | 키워드 수집 가능 여부 |
| 대용량 데이터 수집 | Thunderbit ≒ Octoparse | - | Flowith | Manus | 전용 크롤링 도구 장점 |
| 빠른 단순 수집 | Thunderbit | Octoparse | Flowith | Manus | 처리 속도 우선 |
| 비용 효율성 중시 | Flowith | Thunderbit | Octoparse | Manus | 기능 대비 가격 |
| 다국어 처리 | Flowith | Manus | - | - | API 설정 불필요한 Flowith 우세 |
| 고도 커스터마이징 | Octoparse | Manus ≒ Flowith | - | Thunderbit | 자유도 우선 |
| 초보자용 | Flowith ≒ Manus | Thunderbit | Octoparse | - | 학습 난이도 |
